湖南省水利水电勘测设计规划研究总院有限公司2026年度保险服务采购(第一批)已具备采购条件,现公开邀请供应商参加采购活动。
1 采购项目简介
1.1 采购项目名称:湖南省水利水电勘测设计规划研究总院有限公司2026年度保险服务采购(第一批)
1.2 采购人:湖南省水利水电勘测设计规划研究总院有限公司
1.3 保险经纪人:上海中和保险经纪有限公司
1.4 采购项目资金落实情况:已落实
1.5 采购项目概况:本次采购的财产一切险投保金额约为2.6亿元;雇主责任险拟投保132人,死亡、伤残累计及每次事故责任限额:50万元/人;团体意外伤害保险拟投保98人,每人死亡伤残责任限额:100万元。允许共保(供应商在开标前无须确定共保人,待签订合同时明确共保人),保险期限1年。具体保险方案和要求详见采购文件。
2 采购范围及相关要求
2.1 采购范围:保险范围包括财产一切险、雇主责任险和团体意外伤害保险,详见询价文件第五章“采购需求”
2.2 服务期限: 自合同签订之日起一年
2.3 服务地点: 全国
2.4 质量要求或服务标准: 详见询价文件第五章“采购需求”
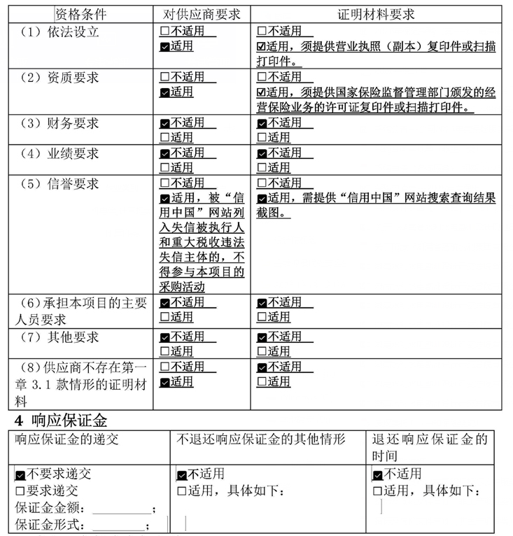
3 供应商资格要求
3.1供应商不得存在下列情形之一:
(1)处于被责令停产停业、暂扣或者吊销执照、暂扣或者吊销许可证、吊销资质证书的状态;
(2)进入清算程序,或被宣告破产,或其他丧失履约能力的情形;
(3)被采购人或采购人上级单位纳入黑名单;
(4)其他:_______/______________
3.2供应商应满足如下要求:

5 确定成交供应商的方法
5.1确定成交供应商的方法:最低价法。
5.2采购人应当确定排名第一的成交候选供应商为成交供应商。若排名第一的成交候选供应商未通过履约能力核查,采购人应按推荐的名单排序依次确定其他成交候选供应商为成交供应商。
6. 采购文件获取
6.1 供应商应当于2026年3月23日8时00分至2026年3月25日17时30分(北京时间),将总公司唯一授权文件、法人授权委托书、营业执照、联系人身份证和联系电话加盖公章扫描件发送至ssm@zhib.com,并联系保险经纪人上海中和保险经纪有限公司(联系人:孙书密,电话:18508434088)领取采购文件。
6.2 供应商若对本项目采购需求、资格要求等有疑问,应当于2026年3月26日17时30分(北京时间)前向采购人提出澄清要求。
7 发布公告的媒介
本次采购公告发布的媒介:中国招标投标公共服务平台(http://www.cebpubservice.com)、湖南省港航水利集团有限公司网站(http://www.hnsghsljt.com)、湖南省水利水电勘测设计规划研究总院有限公司网站(https://www.hhpdi.com)上发布。
8 监督部门
本次采购监督部门为湖南省水利水电勘测设计规划研究总院有限公司纪检审计部,电话:0731-85607600。
9 其他
9.1 采购代理服务费:

9.2 采购人在签署采购合同时及合同履行过程中,有权对采购标的的数量进行增加或减少的幅度;可自行决定投保的保险类别、保险范围和投保金额。
10 联系方式
采 购 人:湖南省水利水电勘测设计规划研究总院有限公司
地 址:湖南省长沙市雨花区劳动西路
联 系 人:________胡先生_________
电 话:_____19058588680
保险经纪人:上海中和保险经纪有限公司
办公地址:湖南省长沙市芙蓉区五一大道佳兆业广场3507室
联 系 人:________孙先生_________
电 话:_____18508434088
邮 箱:_____ssm@zhib.com
责编:陈南松
来源:湖南省水利水电勘测设计规划研究总院有限公司